best365体育(亚洲)官方网站官方网站
首页
推荐新闻
best365体育亚洲公告
员工动态
校园生活
思政课园地
员工天地
研究生论坛
关于我们
best365体育亚洲简介
历届领导
现任领导
机构设置
团队队伍
教师信息
导师信息
专家风采
名家工作室
人才培养
思想政治理论课教学部
思想政治教育系
硕士研究生教育
博士研究生教育
教学成果
团队建设
学科介绍
基地平台
学科团队
学科规划
科学研究
科研制度
科研动态
科研成果
党群工作
组织机构
规章制度
工会工作
学习资源
党员活动
人才招聘
本科生
硕士生
博士生
员工工作
组织机构
规章制度
社团组织
下载专区
党建工作
行政工作
本科生工作
研究生工作
科研工作
员工工作
集团首页
当前位置:
首页
>>
人才培养
>>
思想政治教育系
>>
规章制度
>> 正文
规章制度
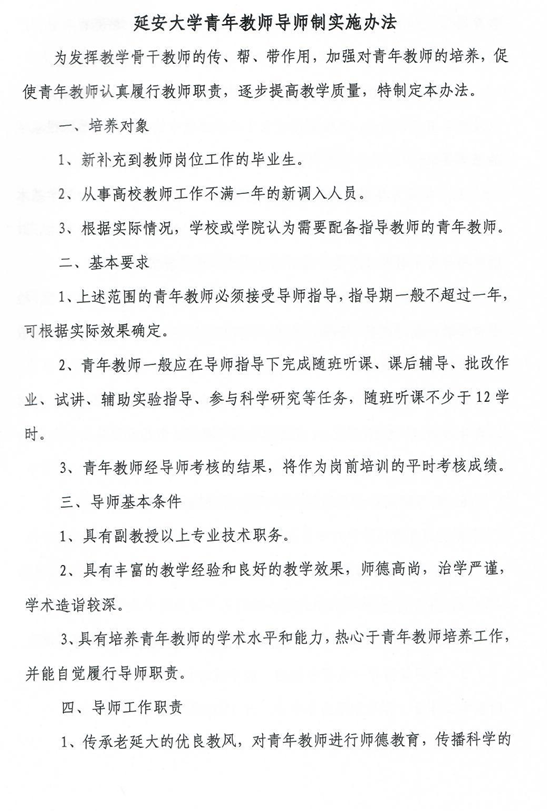
best365体育亚洲官网青年教师导师制实施办法
2019年05月27日 22:41